一、食品制造行業總體發展概況
國家統計局發布的數據顯示,2021年,食品制造行業固定資產投資額同比增長10.4%,增速較2020年同期提高12.2個百分點。2021年開年食品制造業投資增速處于高位,隨后處于逐漸下降趨勢,年底小幅回升,整體上全年均處于較高水平。

由于成本端原材料、包材、運費齊漲,產業鏈利潤被擠壓,2021年食品制造業出廠價格呈現上漲趨勢。國家統計局數據顯示,2021年食品制造業工業生產者出廠價格指數為104.20,農副食品制造業工業生產者出廠價格指數為102.4,表明食品價格較2020年同期略有增長。在“疫情”之下,食品作為剛需產品,需求下降不明顯,價格并未受到較大影響。

2021年,全國食品制造業銷售收入為21268.10億元,同比增長10.00%;行業利潤總額為1653.50億元,同比下降0.12%;行業虧損總額為186.90億元,同比增長50.60 %。

二、食品制造行業區域分析
我國食品行業的產業集群主要集中在重要的農業糧食產區或人口密集的大中型城市,基于資源稟賦、區位優勢、消費習慣及現有產業基礎等方面,食品各行業空間布局將更加優化,呈現大集群發展傾向。我國食品制造業主要聚集在東部沿海地區,包括遼寧、山東、江蘇、廣東、福建和中西部的內蒙古、河北、河南、兩湖地區等地區。
從細分行業來看,糖果主要分布在東南部沿海地區,包括福建、廣東兩省產量占全國的50%以上。方便面主要集中在河南、廣東以及京津冀地區。乳制品主要分布在河北、內蒙、山東三省。罐頭主要分布在福建、湖南、新疆三省。


三、行業發展趨勢
(一)行業景氣度回升
2021年,食品行業在居民消費意愿不振,局部疫情反復的影響下,整體消費需求仍較疲軟,再加上原材料、能源、運費價格持續上漲,成本普遍承壓,新渠道的興起對傳統渠道價格體系產生沖擊。2021年12月8-10日舉行了中央經濟工作會議,要求2022年經濟工作要穩字當頭、穩中求進,各方面要積極推出有利于經濟穩定的政策,政策發力適當靠前。其中宏觀政策要穩健有效,繼續實施積極的財政政策和穩健的貨幣政策,適度超前開展基礎設施投資。此外,會議特別提出要實施好擴大內需戰略,增強發展內生動力。根據此次會議內容,2022年政策將從供應鏈角度保證消費行業基礎供應,降低企業成本,并以消費券、稅收抵扣等方式促進消費。在收入結構上,將通過轉移支付、建立保障體系等調整收入結構,以及刺激居民的消費意愿。
雖然面對2022年,仍有很多不確定的因素,對于消費的全面復蘇也沒有明確的定論和前瞻性的數據,不過放眼更長維度來看,仍需樂觀面對,消費升級仍然是不變的趨勢。
預計2022年,在財政政策和貨幣政策的協調聯動下,中產階級收入增速將向好,消費需求將持續改善,帶動食品行業景氣度回升。
(二)行業呈弱復蘇態勢
預計2022年,食品行業需求或在疫情影響下有所波動,但整體仍將呈現弱復蘇態勢。2022年,行業消費升級、消費降級的兩級分化趨勢將進一步體現,一方面,疫情的爆發進一步加速了消費者對健康、營養等方面的訴求,乳制品、零添加食品表現出一定的需求旺盛度,行業呈現一定消費升級趨勢;但同時,社區團購、拼多多從供給端持續催化消費者對產品“性價比”的訴求,行業呈現一定消費降級趨勢。從供給端來看:行業需求疲軟、渠道變革、疫情反復、成本上漲背景之下,行業內公司開啟一系列供給端改革潮,如食品行業整體的漲價潮、調味品企業對社區團購從抗拒到擁抱、休閑食品各企業進行的一系列改革、鹵制品企業的逆勢擴店,總體而言,食品行業在以供給側為主的帶動下有望呈現經營改善。
四、行業政策環境
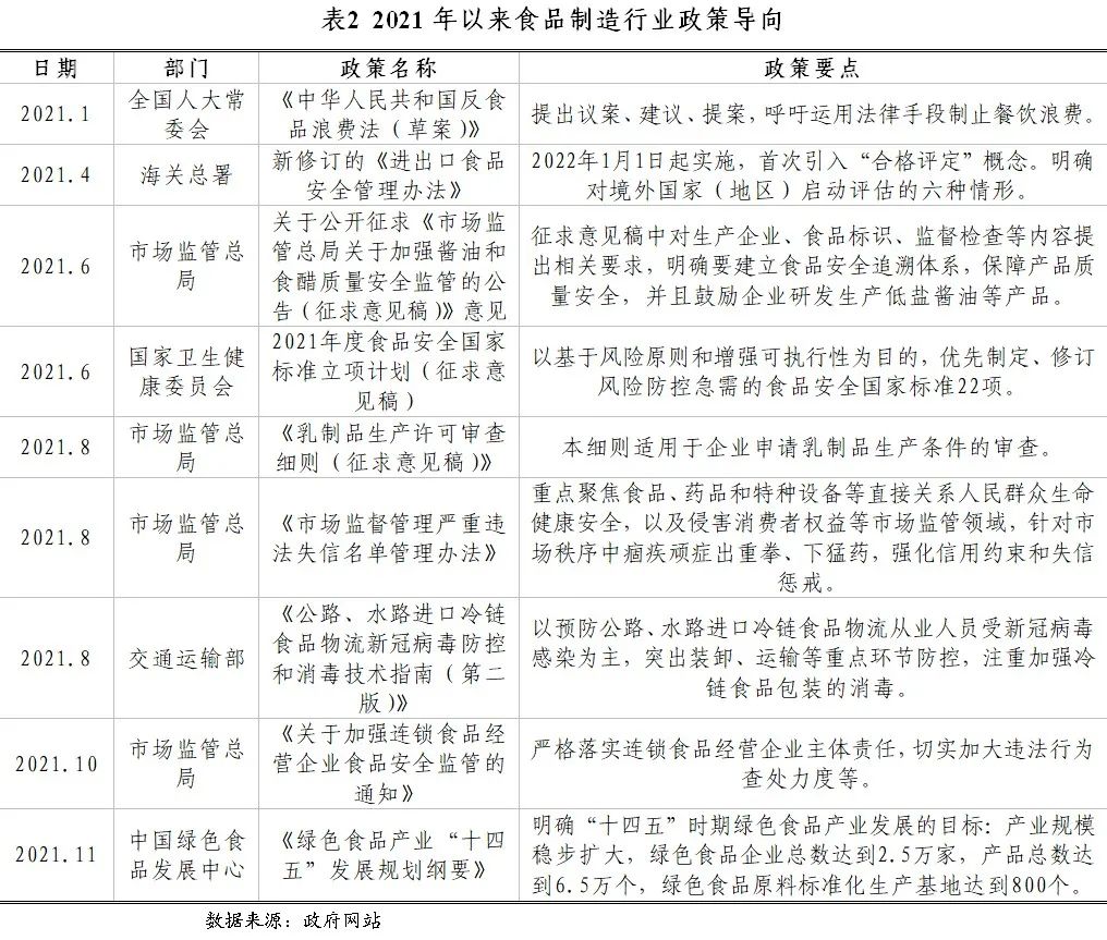
2021年,我國宏觀政策效應持續顯現為食品制造行業帶來積極作用,行業監管政策主要圍繞加強食品安全監管和推動產業健康有序地向高質量發展。
一是為進一步提升肉制品質量安全水平,促進肉制品產業高質量發展,滿足人民群眾日益增長的美好生活需要,市場監管總局發布了《關于開展肉制品質量安全提升行動的指導意見》;為了防止食品浪費,保障國家糧食安全,《中華人民共和國反食品浪費法》正式實施。
二是食品安全方面重點突出進口食品和調味品安全監管。首先,為進一步提升進出口食品安全治理能力和水平,保障進出口食品安全,海關總署發布了《中華人民共和國進出口食品安全管理辦法》;其次,為了加強醬油和食醋質量安全監督管理,保障食品安全,市場監管總局發布了《關于加強醬油和食醋質量安全監督管理的公告》。
三是為強化信用監管,擴大社會監督,促進誠信自律,國家市場監管總局公布了新修訂的《市場監督管理嚴重違法失信名單管理辦法》,重點聚焦食品等領域違法失信行為。
四是為進一步強化進口冷鏈食品物流重點環節和重要人員疫情防控,交通運輸部修訂印發《公路、水路進口冷鏈食品物流新冠病毒防控和消毒技術指南(第二版)》,切實加強細化道路貨運車輛消毒、人員崗位管理、核酸檢測和疫苗接種工作等環節的防控。
五是地方政府出臺“十四五”食品安全規劃,推進食品安全領域治理體系和治理能力提升。

五、金融需求分析
食品制造行業產業鏈龐大,資金密集,行業對金融需求大。從食品行業金融需求來看,行業并購整合資金需求、運營流轉需求、項目資金需求空間均較大。主要體現在行業內中大型企業有并購資金需求,原材料采購資金需求,企業進一步提升改造設備和新(擴)建廠房方面,日常運營資金需求,以及技術研發和更新、物流配送等流動性資金需求等等。
具體需求根據企業的規模、所處的細分行業以及所處的供應鏈環節不同而產生差異。金融需求涉及融資需求和非融資需求,非融資需求涉及一般企業的結算、資產管理、資金增值、票據管理等業務。
六、銀行介入食品制造行業策略建議
2022年,食品制造行業為我行適度進入類行業,總體授信策略為“區別對待,擇優支持,加強管控,防范風險”。
食品制造行業是重要的民生產業。隨著國民收入提高和城鎮化持續推進,食品消費數量快速增長,消費結構不斷提升,市場空間較大。但目前行業面臨運行壓力增大、安全問題頻發、市場競爭激烈等問題。擇優支持方便食品制造、調味品、發酵制品制造等細分行業的龍頭企業,依托經濟實力好、品牌優勢大的核心龍頭企業,大力拓展原料基地建設、生產裝備升級、儲存物流配送、營銷網絡建設等上下游供應鏈融資和基礎客戶群,重點發展風險可控、有明確還款來源的供應鏈融資。
聲明:本網站部分作品內容(視頻、圖片、文章等)來源于互聯網公開途徑搜索獲取,并未限制轉載或者復制,如涉及作品侵權問題,請第一時間告知,我們將根據您提供的初步證明材料確認版權并第一時間刪除。
